新聞資訊
News
工業和信息化部辦公廳關于印發石化化工行業鼓勵推廣應用的技術和產品目錄(第一批)的通知
工信廳原函〔2021〕137號
各省、自治區、直轄市及新疆生產建設兵團工業和信息化主管部門:
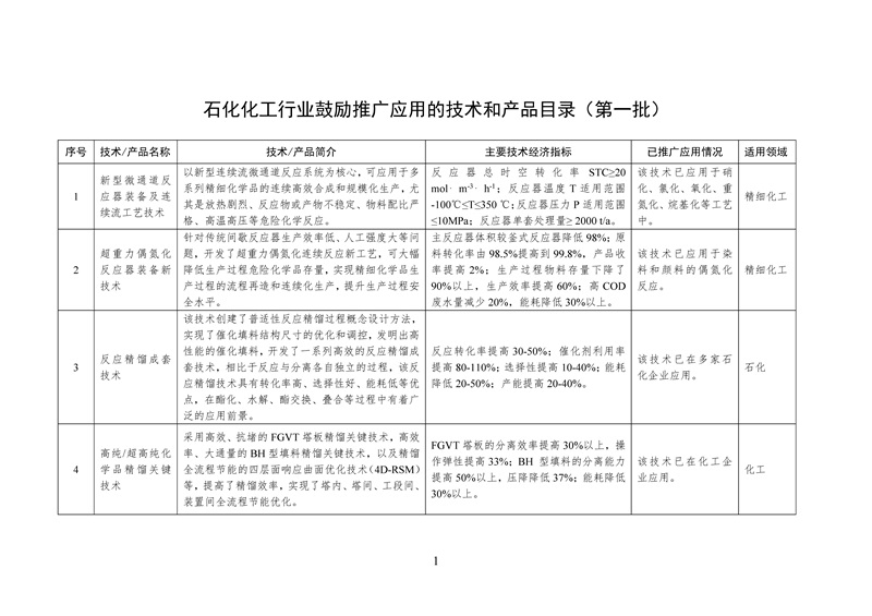
為提升石化化工行業智能制造、安全環保水平,經地方及相關單位推薦、專家評審和對外公示,現將石化化工行業鼓勵推廣應用的技術和產品(第一批)予以印發。請各地工業和信息化主管部門加大宣傳推廣和政策支持力度,為加快推動石化化工產業轉型升級提供技術支撐。
工業和信息化部辦公廳
2021年6月1日









來源:中華人民共和國工業和信息化部官網
原鏈接:https://www.miit.gov.cn/zwgk/zcwj/wjfb/tz/art/2021/art_c84aa61759c840d2838967a1520de5ba.html