新聞資訊
News
 為加快推廣應用先進適用節能降碳技術裝備,推動重點行業領域節能降碳,工業和信息化部網站近日公告了《國家工業和信息化領域節能降碳技術裝備推薦目錄(2024年版)》,包括工業節能降碳技術、信息化領域節能降碳技術、高效節能裝備3大類。
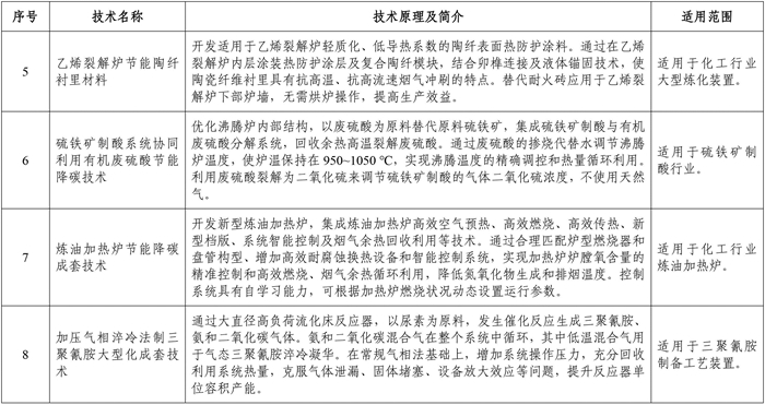
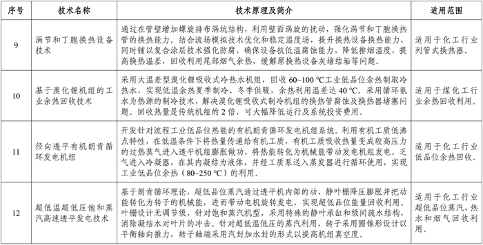
石化化工行業節能降碳技術共有12項,分別是高效尿素合成工藝技術、橡膠串聯密煉技術、全重力平衡油氣水處理一體化技術、五塔四效甲醇精餾技術、乙烯裂解爐節能陶纖襯里材料、硫鐵礦制酸系統協同利用有機廢硫酸節能降碳技術、煉油加熱爐節能降碳成套技術、加壓氣相淬冷法制三聚氰胺大型化成套技術、渦節和丁胞換熱設備技術、基于溴化鋰機組的工業余熱回收技術、徑向透平有機朗肯循環發電機組、超低溫超低壓飽和蒸汽高速透平發電技術。



煤炭清潔高效利用技術有3項,分別是循環流化床煤氣化技術、水煤漿水冷壁直連廢鍋氣化爐技術、熱電聯產梯級利用關鍵技術。

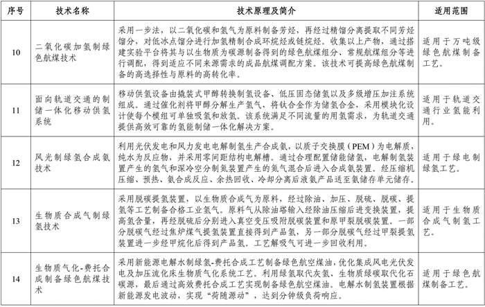
氫能制取及利用技術有15項,分別是大功率重卡車用燃料電池發電系統、氫燃料分布式發電系統、加氫站成套裝備、氫能軌道交通用燃料電池動力系統、兆瓦級固體聚合物電解質電解水制氫技術、氫氣鍋爐低氮燃燒技術、鎂基固態儲運氫技術、規模化風光離網直流制氫技術、綠色醇氫燃料在工業爐窯中的應用、二氧化碳加氫制綠色航煤技術、面向軌道交通的制儲一體化移動供氫系統、風光制綠氫合成氨技術、生物質合成氣制綠氫技術、生物質氣化-費托合成制備綠色航煤技術、富氫尾氣綜合利用制氫技術。



來源:中化新網